



坎特伯雷公主与骑士唤醒冠军之剑的奇幻冒险是一款名字非常长的游戏,这款游戏采用RPG冒险玩法,剧情非常的欢脱搞笑,玩家在游戏中将成为一名骑士,您需要保护小公主,拯救王国,守护这个世界,各种有趣的玩法内容期待您亲身体验;

在坎特伯雷王国骑士团新兵报到的那一天
古老的王国遭受了拥有超前文明的「侵略者」突袭
落难的公主与骑士在森林遗址中迷失
却偶然发现了坎特伯雷先祖遗留的「冠军之剑」
就在此时,逝去的女王之灵出现在拔出宝剑的公主与骑士面前
“现在只有唤醒「冠军之剑」,才能阻止「侵略者」…”
“找到宝剑认可的「英雄」们,借助他们的力量,让世界重归安宁!”
复古像素:8-bit画风 再现经典RPG世界
从角色建模到地图场景,经典8-bit画风,完美还原记忆中最纯真的像素世界!
欢乐脱线:海量玩梗彩蛋 等你发掘
世界名画.魔法学院.超级英雄.经典电影……只有你想不到的点,没有玩不了的梗!
轻松解谜:脑洞大开 攻略趣味谜题
举起巨石投掷炸弹,将自己抛到障碍物上;打破书柜,发现通往宝箱的秘密通道……轻松休闲的地图解谜,为你刺激的冒险之旅增加别样的趣味!
家园&公会:建设专属岛屿 与朋友一起冒险
按照想要的方式,为英雄们建设独一无二的漂浮岛屿,这样旅程之外也有休闲的地方啦!别忘记领取英雄的赠礼,这是他们的小小心意噢~与好友一同创建公会,结交新朋友,炫耀你的英雄,并在公会里组成战队!(PS:对公会稻草人好一点)
即时战斗:风骚走位 打败史诗BOSS
潜入.逃跑.偷袭.正面迎敌……利用小技巧打败BOSS结束战斗!谨记:单打独斗很危险,不要忘了还有超过50位英雄等待与你一同冒险~
实时PVP:在线匹配 开启欢乐对战
激烈的对战和排名,召集并协同3名英雄组成最强战队,与强劲的对手即时对战,争夺最高荣耀!
2024-10-24
亲爱的守护者骑士:
《坎特伯雷公主与骑士唤醒冠军之剑的奇幻冒险》将进行停机更新,本次更新以换包强更的形式进行,维护结束后,iOS守护者需要进入App Store重新下载安装客户端,安卓守护者请前往bilibili游戏中心/应用商店重新下载安装客户端。维护期间守护者暂时无法进入游戏,给大家带来的不便我们深表歉意,感谢大家的支持与理解!
-维护时间:10月24日(周四)9:00-17:00
-更新谢礼:钻石*1200+体力*200+热心的帮手头像框

-邮件获取期限:10月24日维护后-11月7日维护前
-邮件有效期:7天
以下为详细更新内容。

1) 新英雄&装备 召唤概率提升
-开启时间:10月24日维护后-11月7日维护前
新英雄&新装备登场概率UP:萌新仙女妲彬(中配:香凝)&超凡专属武器:天字铳筒
获得传奇英雄时只会出现当前概率提升的妲彬
妲彬概率提升召唤期间内可使用200张概率提升心灵券兑换妲彬/天字铳筒
妲彬概率提升召唤结束后,概率提升心灵券会以1:1比例兑换心灵券
妲彬/天字铳筒将于12月5日加入里程商店、英雄成长商店和选择英雄/武器召唤

2)自选召唤追加英雄/专武
-加入时间:10月24日维护后-
群星书记长蕾娜加入自选英雄召唤
天体球加入自选专武召唤

1) 免费50连召唤
-开启时间:10月24日维护结束后~ 11月6日23:59
-活动介绍:守护者每日可任意选择一个卡池,免费10连召唤1次,最多进行50连召唤

2) 3.5周年签到活动
-开启时间:10月24日维护后~ 11月21日维护前
-活动介绍:每日登录游戏,获得超凡突破锤、节日纪念贴纸、祝福之书、英雄水晶、传说中的觉醒石等奖励

3)特级时装免费领取
-开启时间:10月24日维护结束后~ 11月21日维护前
-特级时装:指挥家未来公主
-获取方式:商店免费领取
-时装介绍:穿着特级时装,语音和技能效果音都会发生变化

4)团队远征正式版 第一季
-开启时间:10月24日维护结束后~2025年1月30日维护前

※ 名人堂将在β测试版结束后重置。此后不会被重置。
※ 点赞数将在β测试版结束后重置。点赞数会在每个主题结束时重置。
-新赛季关卡内容
【团队赛】黑暗的萌芽1

【团队赛(防御)】黑暗的萌芽2

【团队赛】黑暗的萌芽3

【首领战斗】黑暗的萌芽4


-普通模式平衡变化
所有普通模式阶段所需的抗魔值更改为0
所有普通模式阶段的怪物属性改为虚空
※ 虚空属性受到所有属性130%的伤害,并造成70%的伤害。
-奖励变更
随机进入奖励改为每日随机进入奖励和每周随机进入奖励。
每日随机进入奖励每天可获得1次180钻石,两周累计可获得2520钻石。
*消耗团队远征币购买钻石模式变更为每天随机匹配一次获得对应钻石。
每周随机进入奖励每周可获得14次,奖励包括团队远征币和低阶宝石盒。
花费钻石开启的保险箱奖励,由团队远征币改为中阶宝石盒。
每周奖励更名为挑战奖励,奖励变更为团队远征币和高阶宝石盒。
-宝石
团队远征中可以通过低阶、中阶、高阶宝石盒获得宝石。
宝石可以镶嵌到遗物上获得额外效果。
宝石具有“抗魔值”属性。
遗物加工
可通过使用加工券来增加遗物的镶嵌宝石槽位。
加工券可以在团队远征商店购买。

宝石的镶嵌和拆卸
宝石可以镶嵌在已进行加工的遗物上。

如果已经镶嵌了宝石,可以通过消耗钻石拆卸遗物上的宝石

宝石拆分
拆分宝石可以获得宝石粉末;
按照被拆分宝石的品级,获得的宝石粉末数量不同。
获得的宝石粉末可以用来升级宝石
镶嵌在遗物上的宝石无法拆分

宝石升级
可使用宝石粉末和金币升级宝石。
宝石升级的成功率根据消耗宝石数量而增加。
已镶嵌在遗物上的宝石也可以进行升级。


新增宝石图鉴

-抗魔值校正


如果英雄的抗魔值高于阶段要求一定量,他/她将获得阶段性的抗魔值校正。
抗魔值修正获得三种额外能力:攻击力、生命和恢复力。
随着抗魔值校正等级的提高,你可以获得更强大的附加属性。
-各个关卡抗魔值校正
普通难度1-4,抗魔值校正

挑战难度1,抗魔值校正

挑战难度2,抗魔值校正

挑战难度3,抗魔值校正

挑战难度4,抗魔值校正

-公开房间/随机进入调整
进入指定关卡公开房间画面

-随机进入关卡公开房间画面

进入关卡不再需要进入等候室,4名玩家完成匹配后开始。
删除私人房间与公开房间的切换功能。
无需根据阶段改变公开房间和随机进入英雄阵容,变更为仅使用每个类别的第一个队伍。
-团队远征中数值和技能调整
数值调整
ㄴ 团队远征中适用于所有职业的 HP 修正值增加了 1.7 倍。
ㄴ 团队远征中所有怪物的攻击力与HP修正值成比例增加。
职业技能调整
ㄴ调整了部分职业技能。
输出:【陨石流星】
技能陨石坠落的速度是原来的两倍。
ㄴ现有:陨石下落所需时间为2秒
ㄴ变化:陨石下落所需时间为1秒。
坦克:[屏障]
冷却时间减少。
ㄴ现有:冷却时间18秒
ㄴ更改:冷却时间17秒
-表情对话框优化,使用任何表情符号时,会显示每个英雄的效果。
-增加挑战房间招募功能

增加了在私人房间推广等候室的功能,可以通过聊天查看正在推广的等候室。
-增加房间列表过滤器功能

-私人房间中可点击其他玩家英雄查看玩家信息

-团队远征商店
团队远征商店分为上一季和本季商店
上一季商店使用上一季货币,上一季商店中追加1星和2星遗物
一周后,上一季货币会被转换为金币。
本季商店需要使用本季货币,商店内容如下图所示

5)死斗
-死斗(乱斗)中将添加新地图“浮游城战斗训练场”
新地图将于10月28日(星期一)首次举行,之后将加入地图轮换中。
新地图将添加到友谊赛中。

6)线路图【天宫仙女】
-开启时间:10月24日维护结束后~ 11月7日维护前
-领奖时间:10月24日维护结束后~ 11月21日维护前
-活动介绍:获取活动积分,可领取英雄重置晶石、超凡突破锤、钻石、祝福之书和养成资源等丰厚奖励

7)浮游城特辑漫画【拆屋者】
-开启时间:10月24日维护结束后~

8)浮游城小说【天宫仙女与池塘神仙】
-开启时间:10月24日维护结束后~

9)小公主的特别礼物
-开启时间:10月24日维护结束后~11月21日维护前
为了庆祝3.5周年,小公主的礼物会带来一些特别的奖励。
10)铁匠大折扣!金币消耗降低!
-开启时间: 10月24日维护后~11月7日维护前
减少装备养成消耗的金币
装备强化:-50%
上限突破:-40%
刻印:-40%
普通进化:-20%
11)协力讨伐【新黎明】
-开启时间:11月1日00:00~11月7日维护前
-本期首领:归来的收割者【光】、帝国骑士【虚】、恶魔领主【火】、九尾狐佳岚【水】

12)地牢王国竞技场 正式版
-开启时间:10月25日00:00~10月31日23:59
-活动介绍: 和公会成员一起与实力强大的首领展开决斗,获得竞技币兑换各种商品。
-地牢王国竞技场将添加个人排名。

-地牢王国竞技场奖励列表中将添加两个新档位。
成就分数 获得竞技币
38,000点 2枚
42,000点 2枚
-地牢王国竞技场商店

13)万圣节农场主题
-开启时间:10月24日维护结束后~ 11月7日维护前
14)农场设计图商店 限时开启
-开启时间:10月24日维护结束后~ 11月7日维护前
购买【设计图】解锁限时主题物品~

15)小公主特别语音
-开启时间:10月24日维护结束后~ 11月7日维护前
浮游城小公主万圣节专属语音追加。
16)【萌新守护者】专属签到活动
-活动时间:10月24日维护后~ 12月19日维护前
-活动时间内,10月24日维护后新创建角色的玩家,即为【萌新守护者】
-【萌新守护者】在活动时间登录游戏,即可触发签到活动
17)守护者归来【小公主特别召唤】
-活动时间:10月24日维护后~ 12月19日维护前
-满足以下条件,连续42天未登录的玩家为【回归守护者】:
9月12日0点前已通关“世界2-1 沦陷地”
9月12日0点后未登录过“坎特伯雷世界”
【回归守护者】在活动时间内登录游戏,即可触发【小公主特别召唤】活动。
-活动奖励:
参与每日签到活动,可以获得召唤寻呼机,养成资源,自选超凡专属武器(自选范围涵盖开服至【群星书记长蕾娜】所有5★超凡专属武器,不包含联动角色专属武器)等丰厚奖励
参与【公主特训】完成任务获得鸡腿币,兑换自选角色进化石(不包含联动角色进化石),大量养成资源
-回归活动触发后持续14天,活动结束后鸡腿商店保留14天作为兑奖冗余期,鸡腿商店关闭后剩余鸡腿币会1:1兑换为钻石


1) 英雄时装
-出售时间:10月24日维护结束后~11月7日维护前

2) 装备外观
-出售时间:10月24日维护结束后~11月7日维护前

3) 限时礼包
-出售时间:10月24日维护结束后~11月21日维护前
★礼包1:指挥家特级时装礼包
*售价 :免费

★礼包2:拆屋者特级时装接力礼包

-出售时间:10月24日维护结束后~11月7日维护前

★礼包3:天宫仙女 接力礼包

★礼包4:天宫仙女 自选礼包1
*售价 :158
*自选专属武器范围涵盖开服至【群星书记长蕾娜】所有5★超凡专属武器,不包含联动角色专属武器。

★礼包5:天宫仙女 自选礼包2
*售价 :158
*自选角色范围涵盖开服至【群星书记长蕾娜】,不包含联动角色。

4)萌新仙女成长接力礼包
传奇英雄成长礼包(萌新仙女妲彬)
前置条件:召唤到【3★传奇英雄 萌新仙女妲彬】时出现
购买时间:礼包出现时开启7日倒计时,7日后下架
*免费阶段礼包在出售时间结束后无法领取

5)充值中心礼包网页支付专属
-出售时间:10月24日维护后~11月7日维护前
购买入口:
网页访问bilibili游戏中心=>充值中心=>坎公骑冠剑
https://pay.biligame.com/#/pay?gameBaseId=102567
★礼包1:天宫仙女 祝福礼包
*售价 :168
限购2次
立即获得:祝福之书*50+超凡突破锤*1+金币*500W

★礼包2:天宫仙女 英雄突破礼包
*售价 :188
每周限购1次
立即获得:付费钻石5000+英雄水晶300+金币*200W

★礼包3:天宫仙女 英雄觉醒礼包
*售价 :188
每周限购1次
立即获得:付费钻石*5000+传说中的觉醒石*100+金币*200W

6)回归守护者礼包
-出售时间:10月24日维护后~12月19日维护前
购买条件:【回归守护者】
-满足以下条件的玩家为【回归守护者】:
9月12日0点前已通关“世界2-1 沦陷地”
9月12日0点后未登录过“坎特伯雷世界”

★天宫仙女 回归钜惠礼包
立即获得 : 召唤寻呼机*60,觉醒副本宝箱(70级)*10
可选栏位 : 1个
自选范围:截止到群星书记长蕾娜/天体球(联动角色/联动角色专武除外)

7)萌新守护者礼包
-出售时间:10月24日维护后~12月19日维护前
购买条件:【萌新守护者】创建角色后7日内
-活动时间内,10月24日维护后新创建角色的玩家,即为【萌新守护者】

★天宫仙女 新人飞跃礼包
可选栏位 : 2个
可自选1个3★传奇英雄和1个5★超凡专属武器
自选范围:截止到群星书记长蕾娜/天体球(联动角色/联动角色专武除外)

★天宫仙女 新人超越礼包
可选栏位 : 1个
可自选1个3★传奇英雄或1个5★超凡专属武器
自选范围:截止到群星书记长蕾娜/天体球(联动角色/联动角色专武除外)

8)钻石活动商店

9)战斗勋章商店追加

10)里程商店


11)英雄成长


1)游戏图鉴
羁绊:


英雄时装:兔女郎妲彬、小少爷白雪、宇宙司令官瑞皮娜、宇宙猫咪卡瑞娜、宇宙机械师鸟嘴医生、宇宙空间站治安队贝丝
装备外观:胡萝卜大炮、福袋拳套、月光权杖、猫咪之歌、机械师权杖、正义之剑、屠戮者拖把
立绘时装:拆屋者安德拉斯、指挥家未来公主
步枪:天字铳筒
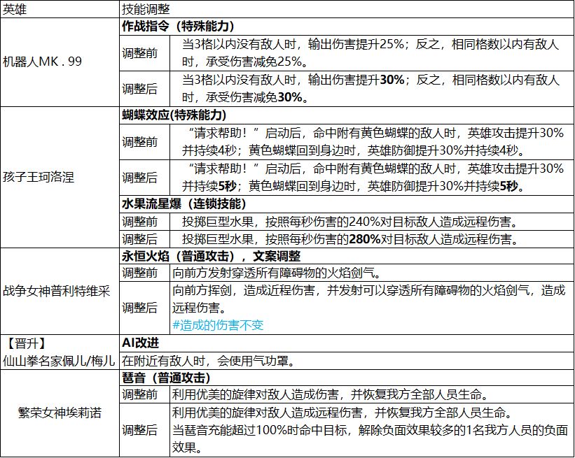
2) 英雄/专属武器调整



3) 个人空间

①新增个人空间和浮游城切换按钮。
②个人空间里添加了隐藏UI按钮。
③选择个人空间和浮游城作为主大厅的按钮。
④前往我的房间按钮。
-在我的房间中选择1名英雄显示在个人空间里

-可以从我的房间衣橱里选择已获得的英雄立绘

4) 武器刻印
突破等级上限的武器可作为刻印材料,进行刻印后会根据上限突破次数,返还相应数量的等级1的5★超凡专属武器。
例如:使用上限突破5次的专属武器“无邪”作为刻印材料,刻印成功后会返还5把等级为1级的5★超凡专属武器“无邪”。
5)万事屋
-万事屋需要通过钢铁封板进行解锁。
*钢铁封板需要开启第三季浮游城。
解锁条件:旅馆等级11级以上。

-万事屋是能解决浮游城委托者提出的各种日常琐碎问题的地方。
-可以解决委托并获得奖励。

-每个委托都有各自的解决条件。
-可以在浮游城找到委托解决条件(NPC、怪物、道具等)。
-每日委托任务
每天可以完成4次委托任务。
每次完成委托任务可获得每日委托任务奖励。

6)小公主/未来公主语音替换
-小公主/未来公主语音声优将会变更为小鱼干,已上线的语音也将会进行替换。
7)圆形角斗场预设优化
-队伍预设界面添加站位设置按钮,可以根据不同队伍设置不同站位。

8)贴纸功能优化
-获得新贴纸将会在个人资料中添加红点提醒。
-旋转贴纸时背景变为半透明。
-贴纸套装列表重新排列分组。
-个人资料中添加一个直接进入贴纸板按钮。
9)纪念建筑
-选择纪念建筑时的“回收”按钮已更改为“管理”按钮。

-管理界面中可选择回收或替换建筑。

10)浮游城小说优化
-浮游城小说增加对话回顾、自动播放、隐藏UI功能。

11)其他功能优化
-除友谊赛、团队远征等候室外,聊天中增加了【好友邀请】选项,并增加邀请好友参加团队远征、友谊赛功能。
-背包上限由1100扩充到1400
-游戏指南,团队远征大厅,友谊赛大厅可以查看简略邀请信息,点击后即可打开聊天。
-多人竞技场、死斗和友谊赛中增加放大镜按钮,点击后进入队伍预设。

-怪物牧场的怪物好感度不会降低。
-删除史诗遗物的升级条件
-“灵魂石”将再次添加到忒提斯英雄传战利品中
-大师多人竞技场新增弃权功能。
-大师多人竞技场预设队伍中添加了新编辑模式。
-新增公会稻草人预设队伍功能

-修复切换语言可能导致无法进入游戏问题
热门评论
最新评论
比较暖心的福利✓
一些阴间的设定与小游戏×
可能对非洲人不太友好的抽卡系统×
一、分点评价
①剧情(肝)
正如超长的标题所说的,骑士踏上了冒险之旅,游戏里每一章世界就像一条动画单元剧,讲述着各种各样的故事,有的令人捧腹有的令人落泪。这为游戏角色人设的树立与形象的丰满起到了很好的作用,让玩家在情感投入中对他们变得记忆深刻。
比如?令人又爱又恨的闪!电!行!者!萌新在每个章节都能受到她的跑步挑战折磨,可当她折磨不了时很多人反而有些无所适从(这是不是斯德哥尔摩综合征)。罗兰茵、白兽、小红帽、封印数百年的赤雪(五行山既视感)、最肉的克雷格大叔等等,不得不说,即便是像素小人的形象,在剧情中的很多地方,也蕴含了丰富的表情细节。
唯一令人摸不着头脑的是大部分剧情人物都是二星角色(以上有稀有度更高的三星),那你花这么大力气剧情建立丰富人物形象不是白费力气吗?欸,新版本答案就揭晓了(可能只是策划拍脑袋一想),国际服最新版本部分二星角色能升格成为三星稀有度,比如克雷格、小红帽、白兽,不过进度比较慢,只能说敬请期待。
②福利(工资)
福利丰富,前期基本上每个关卡通关都能得到钻石奖励,后面的公会战、33、44也能让活跃玩家每周得到至少一个十连抽的钻石。
每个版本都有活动,路线图、扭蛋机、签到,并且新玩家也基本能拿到大部分奖励,保证了玩家活跃程度处在较高的水平。
③阴间的怪物设定与小游戏
⚡闪!电!行!者!⚡的赛跑前文讲过不再赘述,后面剧情、迷宫、地下迷宫各种阴间规则设定着实是让玩家想隔着网线把策划从另一头拉出来一顿爆锤,比如说什么只能用武器技能打伤害、每次攻击只会被打掉一点血的幻影怪,这是常见的;用一个角色通过同时有黄盾(免疫远程伤害)和蓝盾(免疫近战伤害)怪物的关卡,将怪物伤害拉到秒杀的程度来让玩家(被迫)无伤通关;推箱子、打飞机(误)、贪吃蛇,只有想不到,没有缝合不了的折磨玩法。
因此,萌新玩家入坑前需要做好受苦的心理准备。
④抽卡
手游盈利的最佳选择,不过对非洲人不怎么友好就是了,看评论的话很多人都是因为抽卡弃坑的。
尤其是武器池里有二星专武!对于零氪或者小氪,尽量选择抽人物池可以避免血压升高(但是仍然拯救不了非酋)
⑤可能让人不舒适的点
扫荡要守护者等级到了才能开,因此前期一般会有体力溢出的情况,除了日常的奖励,其它奖励可以先存着。
二、个人感受与建议
前期很肝,非常肝,巨肝!
长期来看都会有的,不管是角色、专武,就是这个长期可能非常长...不过我觉得这也算个优点,注重长期游玩体验就必须注重长线运营,这在如今浮躁、充斥着“捞一笔就走”“竭泽而渔”想法的二次元手游市场已经难能可贵了。
公会真是体验中非常重要的一环,在群里吹水打屁非常快乐,不过对一些玩家而言公会战可能有一种游戏上班的感觉。
封面,策划花了九牛二虎之力画的二张素描,很有史诗感,让人以为有“穿越时空的猫”那样来回穿越的史诗剧情,但事实是,剧情稀烂,绘画也就二张素描好看,其他,像素不能看,除了立绘全是像素低劣画作,中间闪电行者断腿的那段剧情,它和它妈一起跑步的那张素描,“母子”?明明是一高一矮二个JK。糊弄的很,糊弄玩家🖕🏻。后面也没有剧情动画了🖕🏻
首先剧情我肯定吹爆!(=゚ω゚)ノ不论音乐战斗还是剧情方面都是我心目中最优秀的游戏,如果不喜欢收集的话,过完一个世界还是挺快的,但不慢慢收集的话,怎么能好好的体验剧情?
世界1至世界9还是难度相对简单,前期只要有几个超凡角色随便打打就能通关,但到了世界10往后,难度没有预兆的大幅度提升,尤其是世界11的通道,没有好的练度根本打不动怪,所以我的建议是过完每一个世界都要好好提升练度,以免卡关,另外世界11和世界13的剧情选项是不可逆的(重点),如果想打个好结局的话这边推荐跟着攻略走
剧情的收集是真的阴间,坎公的解密已经不是动不动脑筋的问题了,这有些机关不看攻略根本过不去,这是给玩家设计的机关?
角色养成不仅费时费力,还贼看运气,辛辛苦苦抽到超凡角色,你还得给角色刷进化石满破升级,还得抽专武,不抽专武还是练不起来,有专和没专的角色体验简直天差地别,有了专武还要给专武洗属性,没几十个洗练石和好的运气根本洗不出好的词条,关键洗练石给的贼少,洗出来还得用锁灵石锁住,锁一个词条就要几十个锁石,真的蚌埠住了,还要给角色装遗物,再给遗物洗词条,之后就是装魔卡和周边,周边就不多说了,三星周边升满是以年为单位的,可以先用二星,真的,想养一个角色太难了
如果剧情成功打到后期,且感觉到没什么难度的话,恭喜你成功步入新手村,这时候就该考虑以后的发展方向,44,33和公会战,新手可以先打44和33,毕竟这两个模式的结算是一个星期一清算,只要两个都打上铂金,每个星期可以稳赚一发十连,公会战就不多说了,新手期不建议,硬打是打不出伤害的,活着都成问题,望周知
最后总结:如果抛去极其费时费力的养成,坎公还是个很不错的游戏(毕竟公主那么可爱(′・ω・`)),当成剧情游戏就完全可以了,不用太追求强度,否则真的太费肝了